kaiyun官方-2025茶餐厅品类发展报告:近300亿的市场规模年轻人真的不爱
kaiyun茶餐厅作为从香港走向全国的经典美食,经历了多个发展阶段。近年来,受到多方面因素的影响,叠加茶餐厅品牌自身创新乏力、模式固化等问题,茶餐厅的发展受到了一定的冲击,目前进入调整转型阶段。
那么,当下茶餐厅品类的发展现状如何?茶餐厅品牌在转型阶段如何求发展?转型过程中又涌现出哪些新趋势、新玩法?
茶餐厅,是一种起源于香港,从冰室演变而来的快餐食肆,主要提供融合了西式与中式风味的产品,如港式奶茶、西多士、菠萝包等。由于茶餐厅具有产品丰富、价格亲民、经营时段长、消费人群广泛的特点,自诞生起便深受消费者的喜爱,如今已成为香港美食的代表。
据红餐大数据,2024年我国茶餐厅的市场规模为285亿元。进入2025年,茶餐厅的市场规模有望突破300亿元。
红餐大数据显示,截至2025年8月,全国茶餐厅门店数超过2.8万家。企查查显示,截至2025年8月,茶餐厅相关企业存量为2.15万家。

从线级城市来看,新一线城市的茶餐厅门店数最多,占比达到22.7%;其次,三线城市与一线城市的门店数也较多,占比分别为20.6%和17.8%。
具体到城市分布,全国茶餐厅门店数TOP10城市中,广东的城市占据了7席。其中,广州门店数最多,占比达7.3%;深圳、上海的茶餐厅门店数紧随其后,占比分别为5.5%、3.8%;而北京作为香港茶餐厅品牌最早北上发展的城市之一,也有较多茶餐厅门店,门店数占比为1.2%。
从茶餐厅品牌的门店分布来看,大多数品牌以区域发展为主,不过也有少数品牌尝试跨区域发展,并在其他城市开出门店。
从具体的品牌来看,起源于香港的茶餐厅品牌中,除了大家乐、翠华餐厅、敏华冰厅等品牌跨区域发展之外,大多数品牌一直深耕香港市场,以单店或小型连锁为主。例如,大家乐、大快活是较早一批北上发展的品牌。
在香港之外,广州、深圳、上海、昆明等地也有一批茶餐厅品牌崛起,它们凭借创意菜品、高性价比、小而美的门店模型等优势发展较好。例如,截至2025年8月,起源于深圳的克茗冰室,全国门店数已超140家;在广州诞生的太哼冰室,已发展至福建、黑龙江等地区,全国门店数有100余家。
在餐饮市场竞争加剧,消费者消费理念日趋谨慎,以及食材、人工、租金等成本上涨的背景下,茶餐厅赛道的发展面临多个痛点。
目前,大部分茶餐厅的产品严重趋同,“换店不换菜”的同质化问题一直被消费者诟病。虽然很多茶餐厅品牌都有尝试打破僵局,但是一方面,茶餐厅若过度融入新元素、改变传统风味,消费者会认为茶餐厅“不正宗”,容易失去核心消费人群。另一方面,茶餐厅产品结构较为固定,一些微创新难以被消费者感知。这让众多茶餐厅品牌在创新方面陷入了两难。
此外,在现制饮品、面包烘焙、粉面等细分赛道的品牌频繁上新的衬托下,茶餐厅的经典产品(如港式奶茶、西多士、菠萝包等)也被这些赛道的品牌纳入其中,茶餐厅产品的吸引力逐渐下降。

近年来,随着消费者的消费理念趋于理性,性价比已经成为影响消费者餐饮消费决策的关键因素之一。红餐产业研究院“2025年餐饮消费大调查”显示,有超三成的消费者在选择餐厅时关注价格和折扣问题。

在此背景下,茶餐厅门店普遍为50~80元的人均消费,对于大部分消费者来说并没有什么吸引力。特别是,茶餐厅的产品都是以米饭简餐、粉面、包点为主,这相较于小吃快餐、烧烤、火锅等赛道来说,性价比不高。加之,很多茶餐厅的服务水平也相对朴实,并不能给消费者很高的价值感。
随着茶餐厅赛道的进一步发展,上下游供应链已形成较为成熟的体系,在食材、调味料、冷链物流等领域均发展出一批代表企业。得益于上游供应链的日益成熟,茶餐厅所需的主要食材、调味料均已实现工业化生产,口味和工艺高度统一,推动茶餐厅品牌加快连锁化发展。但也正因供应链产品的高度标准化,茶餐厅品牌的产品缺乏辨识度kaiyun官方,难以通过产品差异化形成竞争壁垒。
同时,传统茶餐厅的产品涵盖烧腊、小炒、汤品、点心、饮品等多个品类,这使得食材的采购、储存和保鲜管理变得复杂,同时投入的设备与人力较多,导致供应链建设成本更高。
此外,在消费需求日益变化的当下,大部分传统茶餐厅品牌在品牌形象、服务体验、产品营销等方面仍以传统模式为主,对年轻消费者的吸引力逐渐下降,赛道陷入品类老化的困境。
在此背景下,为寻求业绩新增长点,谋求更长远的发展,茶餐厅品牌围绕定位、产品、门店风格、门店模型、营销与运营等方面积极探索转型之路。
为增强消费者忠诚度、提升品牌竞争力,茶餐厅品牌积极融入地域元素、潮流元素调整定位,打造差异化定位。
一方面,大家乐、大快活等进军内地的香港本土品牌,为迎合年轻消费者喜好,在坚守港式文化的同时,融入年轻潮流的元素升级门店形象,弱化原本的“港式快餐”标签,转向更年轻、休闲的品牌定位。
还有一些深耕香港市场的品牌如大安茶冰厅等,通过将茶餐厅与咖啡结合,打造全新定位,在香港发展较好。

另一方面,太食獸泰式茶餐厅等品牌通过融入东南亚风情等异域元素,打造高辨识度的泰式茶餐厅定位;一些品牌则融入了、云南、新疆、湖南等地的特色元素打造地域特色茶餐厅;此外,还有一些品牌结合素食理念开出素食茶餐厅。
随着市场环境的变化,传统的茶餐厅模式与产品难以满足年轻消费者的需求,众多茶餐厅品牌开始围绕产品进行改良创新。
其一,茶餐厅产品结构日益丰富,多元化趋势进一步加深。近年来,随着市场竞争愈发激烈,许多茶餐厅品牌为避免产品同质化问题,加快产品上新节奏,除了茶餐厅经典产品以外,品牌会推出符合当地饮食习惯的产品或其他品类的产品,扩大产品矩阵。
目前,大部分茶餐厅的产品类别已经涵盖了粉面、小吃、饮品、甜品甜点、面包烘焙、饭食、汤品、粥品、特色菜、火锅等,产品多元化趋势进一步深化。

例如,克茗冰室除了主要的产品外,近年来还推出了煲仔粉、煲仔面、鸡煲、暖心锅等不同类型的产品;大家乐推出了冬阴功汤饭、石锅米线、日式鳗鱼饭等产品;避风塘则推出了更多融合了江浙沪地区特色的特色菜,如金蒜八珍鸭、春意腌笃等产品;新紮师兄冰室的部分门店新增了白灼东山小管鱿鱼、紫苏牛蛙煲、猪手煲凤爪等热门菜品。
此外,近年来香港本土的茶餐厅品牌也推出了如水煮鱼、辣子鸡、酸菜鱼等特色菜品。
其二,品牌通过地域食材拓宽创新边界,食材迭代提升经典产品价值。为应对同质化问题以及提高产品价值感,部分茶餐厅品牌正积极对产品的食材进行升级。

茶餐厅品牌的食材升级动作主要分为两方面,一方面,品牌不断推出使用了地域食材的全新产品,以此拓展产品结构,打造差异化产品,提升品牌竞争力。例如,避风塘的金蒜八珍鸭使用了临安雷竹笋、福建莲子、新疆红枣等地域食材;敏华冰厅的无花果陈皮鸡煲使用了清远鸡,突出地域特色。
另一方面,茶餐厅品牌不断深挖地域食材、异国优质食材,对经典产品进行升级,以提升产品价值感。例如,文通冰室将黯然销魂饭中的烧腊升级为伊比利亚黑毛猪肉,葱油鸡腿扒饭中的鸡腿升级为180天的跑山鸡腿肉等。
此外,还有一些香港本土品牌也在顺应健康趋势,将经典产品中的高油高糖食材替换为更健康的食材。例如,香港深水埗的一家冰室把传统炼奶西多士改成希腊酸奶版本的西多士。
其三,品牌持续推出多元风味新品,地域风味受品牌青睐。据红餐产业研究院观察,过往大多数茶餐厅品牌的产品主要以港式风味为主,西式风味、粤式风味为辅。
近年来,面临日益激烈的市场竞争与消费需求的快速迭代,茶餐厅品牌在经典港式风味的基础上,融入了地域风味、异域风味进行创新升级,推出了多种创新产品。

例如,敏华冰厅的BigMen菠萝包、餐蛋厚三文治、吉列猪扒滑蛋饭等产品,以贵州酸汤为灵感进行风味升级,既保留了港式风味的特色,又满足了消费者对新鲜口味的追求;九龙冰室的泰式打抛鸡拼猪肉饭、泰式MAMA面等产品,使用了泰式冬阴功汤底、泰国香料,呈现出浓郁的东南亚风味。
红餐产业研究院了解到,在茶餐厅品牌的运营过程中,现熬汤底是汤粉面、小吃、饭食等带汤产品实现标准化出餐的核心要素,但现熬汤底还存在人力成本高、生产效率低、出品不稳定、操作复杂等痛点。
一些上游供应链企业洞察到了这一痛点,比如深耕中式高汤领域的仟味高汤,其推出的仟味基础汤品,能精准契合茶餐厅现熬汤底的需求,适用于云吞面、牛腩米线、牛杂等多种产品,助力品牌实现高效出餐。
红餐产业研究院还了解到,随着茶餐厅品牌加速品类融合与产品创新,越来越多热门产品被茶餐厅品牌引入到菜单中。不过,对茶餐厅品牌而言,推出其他品类产品或地域风味产品时,由于缺乏制作经验、难以将产品落地是其痛点之一。
而借助专业供应链企业的解决方案成为品牌快速实现产品创新的可行路径。以仟味高汤为例,其风味组合汤品和风味酱汁,如金汤、酸汤、广式啫啫酱等产品可适用卤味小吃、酸菜鱼、牛腩煲、鸡煲、啫啫煲、砂锅菜等热门产品中,同时叠加仟味高汤的菜品方案库,可助力品牌缩短研发周期,实现产品多样化。

红餐产业研究院了解到,仟味高汤的产品十分丰富,涵盖有基础汤(鸡汤、骨汤、牛肉汤)、多种风味汤、风味酱汁、卤水、调味粉等,可广泛应用于粉面、米饭快餐、饺子馄饨、麻辣烫、中式正餐、火锅、烧烤、特色小吃等多个领域。
通过长期的积累与研发,仟味高汤已拥有超20,000种爆品菜味道解决方案,可为茶餐厅品牌提供成熟且全面的跨品类解决方案,助力其高效完成产品创新与标准化落地。
门店风格方面,茶餐厅逐渐摆脱以往千篇一律的港风风格,围绕地域特色、消费场景、客群需求等升级装修,门店风格多元化趋势渐显。

例如,文通冰室、太哼冰室、九龙冰室等品牌以“复古港风+潮流元素”为核心,打造出兼具拍照打卡与社交属性的沉浸式空间,吸引了许多年轻消费者来体验。还有,翠华餐厅、敏华冰厅、太食獸泰式茶餐厅等品牌的门店装修则在保留港式茶餐厅底蕴的同时,根据不同城市的特色进行相应改变与调整。
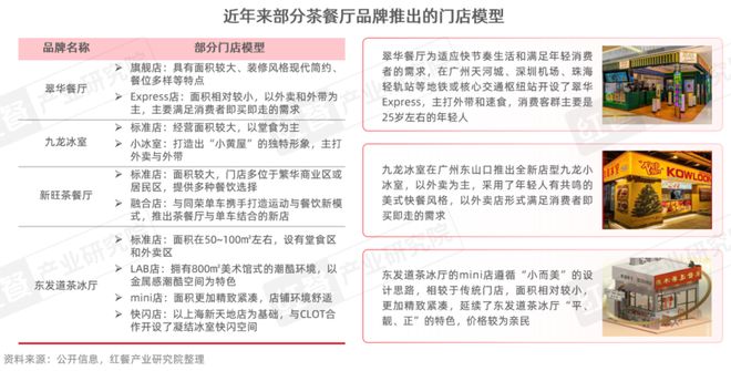
为进一步满足消费者的快速用餐需求和降低各类成本,部分茶餐厅品牌正积极探索多元化的门店模型,推出了小型店、卫星店、外卖店、快闪店、店中店、联名主题店、品牌旗舰店等多种创新门店模型。

其中,多个茶餐厅品牌倾向于将门店做小、做轻,打造高效运转、轻人力、高人效、高适应性的门店模型。例如,翠华餐厅为适应快节奏生活和满足年轻消费者的需求,推出了翠华Express门店;九龙冰室在广州东山口推出全新店型九龙小冰室。
结语 当前,茶餐厅赛道仍面临多重发展痛点,品牌若想破局,需在产品创新、性价比与价值感、供应链建设、品牌升级四大维度集中发力,夯实核心竞争力。
展望未来,产品创新、年轻化策略、全时段经营、供应链建设将持续成为品牌发展的关键增长点。其中,供应链建设是品牌实现差异化突破与跨区域扩张的核心支撑。例如,越来越多的茶餐厅品牌除自主搭建供应链之外,也正在加速与专业供应链企业深度协同,为门店规模化拓展筑牢根基。



